Intent-based deployment mechanisms
Edge computing moves services to the edge of the network, closer to IoT devices. In this context, cloud continuity refers to highly distributed environments that typically present decentralization and dynamism characteristics, spanning from the devices to the cloud. Application orchestration is key to ensuring optimal placement of application components in this complex environment, both in time and space, according to real-time application requirements, taking into account workload balancing, fault tolerance and system stability.
As the number of available clouds on which orchestrators perform deployments increases, intent models provide a mechanism by which clients can expose their needs to carry out the deployment instead of indicating the target cloud for each instance’s deployment.

The model allows defining the necessary parameterization to deploy an application. Recall that an application is defined mainly as a set of deployments and that each deployment defines the parameters with which we want to deploy each component of the application.
Virtual Application Networks (VANs)
Edge-native applications are distributed along the cloud continuum sharing the cloud-native principles. Communication between distributed software components in a cloud-native application is an important challenging aspect of cloud-native development. To solve this challenge Virtual Application Networks (VANs) can be used to connect components of an application that are deployed along the cloud continuum (on device, on premise, far edge, near edge and public cloud).
A VAN is an application-layer network that is overlaid on the TCP/IP-based internet. A VAN can be set up quickly by a non-privileged developer and its topology can be easily modified. Applications written to use existing protocols like HTTP, gRPC, AMQP, or anything that runs over TCP or UDP can run on a VAN without modification. A VAN is established by deploying a VAN router in each site that will be part of the distributed application and by establishing secure connections between pairs of sites. A site can be a LAN in a data centre, a single host, or a namespace in a Kubernetes cluster.
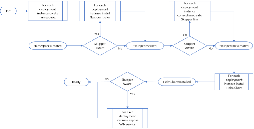
For the implementation of the VAN in 6GSMART-ICC, the Skupper software has been chosen. The main reasons for choosing Skupper have been simple to set up, secure by design, connect anywhere and smart routing. The deployment of the application instance is carried out through a state machine that allows the tasks associated with the deployment to be executed in an orderly manner.

Use case validation
To validate the capabilities of the orchestrator, a use case has been defined that consists of deploying the Minsait solution for the management of IoT devices, onesait things. The solution is made up of two elements: onesait platform and onesait local. Onesait platform is the centralized part of the solution that in this use case runs in the telco cloud, and onesait local is the distributed part that runs next to the devices.

Once the solution has been deployed, its correct operation has been verified with a use case that consists of simulating a sensor that collects temperature and humidity data, sends said data to the local onesait component, and said component sends them to the central database where they can be checked, as shown in the following figure.

Author: Jose Manuel Palacios – Telecomunications Senior Expert, Minsait (An Indra company).